Генетически закодированные оптогенетические эффекторы, ингибиторы и флуоресцентные индикаторы являются важными инструментами в нейробиологии. Оптогенетические методы позволяют точно манипулировать нервными цепями с помощью света. Однако ослабление света создает проблемы для доставки света пространственной формы, который контролирует диапазон стимуляции глубоких областей мозга.
По данным MEMS Consulting, недавно исследователи из Института физики микроструктур Макса Планка в Германии преодолели эту проблему с помощью имплантируемого кремниевого нейронного зонда со встроенными микроэлектродами и нанофотонными схемами, изготовленными на литейном заводе. Этот зонд может излучать специально разработанные диаграммы направленности с достаточно высокой мощностью, чтобы стимулировать нейронную активность, начиная от клеточных спайков и заканчивая полноценными-сетевыми ответами. В экспериментах in vivo оценивались зонды, излучающие лучи с низкой-расходимостью или плоские световые листы, оба из которых могут избирательно стимулировать нейроны на разной глубине. Сравнение импульсных реакций, которые они вызывали, показывает, что по сравнению с зондом с низкой -расходимостью, зонд со световым листом может вызывать более высокую степень утомления от скорострельности при более низкой интенсивности света. Световой зонд также может вызывать судороги в гиппокампе мышиной модели эпилепсии, сохраняя при этом повышение температуры в пределах 1 градуса. Интеграция дополнительных устройств, таких как мультиплексоры длин волн и фотодетекторы, может позволить создать многофункциональный имплантат для мульти-модального картирования активности мозга. Результаты соответствующих исследований опубликованы в журналеНПЖ Биосенсингпод названием «Имплантируемые нанофотонные нейронные зонды для интегрированной фотостимуляции и электрофизиологической записи».
Нанофотонная система нейронных зондов, предложенная в этой статье, показана на рисунке ниже. Датчик является пассивным и использует внешний-лазерный источник и записывающую электронику, чтобы свести к минимуму риск нагрева тканей. Каждый датчик подключен к внешней системе лазерного сканирования и плате сбора электрофизиологических данных для одновременной оптической стимуляции и электрофизиологической записи. Нанофотонные нейронные зонды были изготовлены на кремниевых пластинах диаметром 200- мм с использованием литографии в глубоком ультрафиолете (DUV) в Advanced Micro Foundry.

Концептуальная схема нанофотонной системы нейронных зондов
Этот зонд состоит из одного слоя нитрида кремния (SiN) для оптических волноводов и трех слоев металлических проводов из алюминия (Al). Нитрид титана (TiN) используется для изготовления биосовместимых поверхностных микроэлектродов. Благодаря процессу обратного шлифования пластин в литейном производстве с последующей полировкой после-обработки толщина зонда может быть уменьшена до 40 - 60 мкм.

Обзор нейронных зондов, интегрированных с микроэлектродами
Чтобы продемонстрировать возможность настройки диаграммы направленности луча, исследователи разработали зонды с двумя разными решетками. Первый тип зонда, называемый «зонд с низкой расходимостью (LD), излучает луч с низкой расходимостью из одного хвостовика. Один зонд с низкой расходимостью имеет 16 однородных решеток и 18 электродов. Второй тип зонда, называемый «зонд светового листа (LS), может излучать световой лист для оптической стимуляции всего-диапазона сети на определенной глубине. Один световой зонд имеет 4 стержня зонда длиной 4 мм и 5 световых излучателей. Световой лист формируется путем перекрывающегося излучения 8 решетчатых эмиттерных решеток на 4 хвостовиках зонда.

Характеристика зондов
В экспериментах in vivo как зонд с низкой-дивергенцией, так и зонд со световым-листом могут избирательно стимулировать нейроны на разной глубине коры. Плоское излучение светового-листового зонда обеспечивает более широкий охват луча, стимулируя нейроны вокруг четырех хвостовиков зонда. Кроме того, по сравнению с датчиком с низкой-дивергенцией, датчик из легкого-листа вызывает более сильную электрофизиологическую реакцию при более низкой выходной интенсивности, о чем свидетельствует более высокая утомляемость при стрельбе. Более того, он может вызывать судороги в гиппокампе мышей с эпилепсией, сохраняя при этом ожидаемое повышение температуры ниже<1 °C.

Демонстрация пространственно-избирательной оптогенетической стимуляции с использованием светового-листового зонда на бодрствующих и-мышах с фиксированной головой.
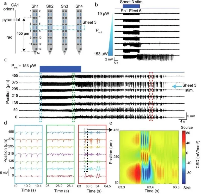
В модели на мышах с эпилепсией датчик света-листа вызывает судороги в области CA1 гиппокампа посредством оптогенетики.
Насколько известно исследователям, эта работа является первой демонстрацией нанофотонного нейронного зонда. Он настраивает диаграмму излучения луча благодаря сочетанию преимуществ высокой выходной мощности и гибкой конструкции излучателя, обеспечивая полную-реакцию сети на оптогенетическую стимуляцию. Световой зонд, предложенный в этой статье, может служить основным строительным блоком для продвижения разработки многофункциональных нейронных зондов для изучения полной -сетевой активности, особенно динамики приступов в исследованиях эпилепсии.
Таким образом, исследователи продемонстрировали литейную-платформу фотонных интегральных схем (PIC) для разработки имплантируемых нейронных зондов, способных одновременно выполнять электрофизиологические записи и паттернированную световую стимуляцию. Уникальность этого зонда заключается в использовании интегрированной технологии нанофотоники для настройки схемы излучения света для стимуляции различных объемов тканей. В дополнение к излучению световых лучей с низкой-расходимостью для индукции импульсной активности клеток встроенный излучатель светового листа, который распределяет световое излучение вдоль хвостовика зонда для создания планарного освещения, может расширить применение кремниевых фотонных нейронных зондов для полного-опроса сети на определенных глубинах. В будущем дальнейшее развитие этих зондов для поддержки более мощного излучения и достижения широкого распределения света может быть использовано для стимуляции более крупных областей мозга у грызунов или животных с более крупным мозгом. Исследователи ожидают, что благодаря литейному производству новое поколение многофункциональных нейронных имплантатов для мультимодальной нейронной стимуляции и записи может быть массово-производиться для широкого распространения этой технологии среди нейробиологического сообщества.
Бумажная ссылка:
https://www.nature.com/articles/s44328-025-00024-3






